설명
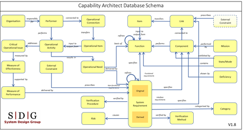
Capability Architect is a Model-Based Systems Engineering (MBSE) tool that delivers a traceable design from the problem space (customer needs, system requirements and constraints) to the solution space (system design, interface design, verification and validation). It provides a set of integrated diagrams that visualise the design concepts. The tool has a low training overhead, with most users proficient within an hour. Capability Architect uses a proven schema that can be tailored for most technology domains. Through systematic data capture Capability Architect can then provide one-click document generation to produce specifications, operational concepts and other key engineering design artefacts. Capability Architect supports single-user and team-based operations on each project database. It works with standard Microsoft tools so that each project can be hosted on SQL Server, Azure Database or using the Microsoft Access file format. Document scripting uses the ubiquitous Visual Basic for Applications (VBA) to create a rich set of engineering design documents that can be easily extended.
