Description
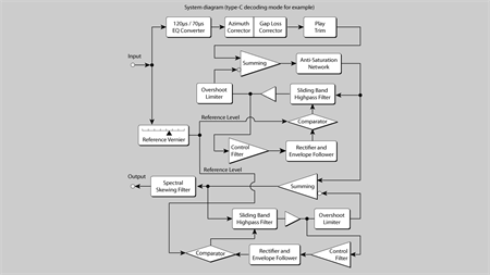
DDi Codec is a precise digital emulation of the classic Dolby-B/C noise reduction system for analog audio tape. It is the world's first dedicated software for decoding or encoding Dolby-C formatted audio in digital domain, along with full backward compatibility with Dolby-B. Powered by the proprietary DSP engine, the decoding/encoding can be performed in realtime, which allows for instant processing, monitoring and fine-tuning.
Deeper optimal result can be achieved by using the fine-tuning tools that come with the software, as specified below: • Reference Vernier: The primary tool for calibrating Dolby Reference Level in a progressive and interactive manner. It supports either objective calibration (with Dolby Tone) or subjective estimation (trial-and-error without Dolby Tone). • Play Trim: Originally developed by NAD and Dolby, this tool compensates for signal degradation with aged pre-recorded tapes. • Azimuth Correction: a limited-effect tool for remedying slight phase displacement and high-frequency loss caused by the azimuth error of the playback head. • Gap-Loss Compensation: a limited-effect tool for counteracting slight playback head wear. • EQ Converter: a utility for converting between IEC 120μs and 70μs EQ schemes, offering flexibility when the tape player/recorder lacks this option. • Ref. Tone Generator: offers 400Hz 0dB signal at Dolby Reference Level for easy calibration. Each of these tools can operate independently of the Dolby-B/C codec, which can be used for refining the audio digitized from analog audio tapes, regardless of whether Dolby NR is involved.
DDi Codec is a stand-alone GUI app without relying on any DAW host. It allows the computer to perform as a outboard Dolby-B/C NR unit in one of the following four scenarios: • Audio-In to File (a digitizer/recorder). • File to Audio-Out (a player). • File to File (an off-line processor, with batch capability). • Audio-In to Audio-Out (a through processor, with slight delay).
Currently supported audio formats are: WAV, FLAC, AIFF: up to 96k/24bit. MP3, AAC, M4A: up to 48k/VBRS. * Excluding some proprietary variants having the common file extensions, or additional format-normalization may be required.
A VST plugin is also available after the app has been installed.
* Dolby-B and C are the tape noise reduction systems developed by Dolby Laboratories.
