Kirjeldus
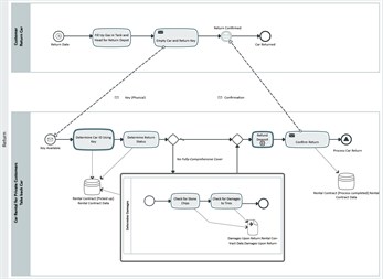
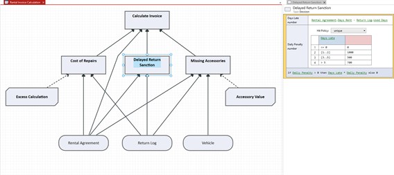
Innovator Personal Edition is a tool for displaying and analyzing business processes. Use the software with its intuitive and powerful interface to create your own process model including process maps. Thanks to the smart editor, Innovator supports you perfectly in your (first) modeling work with the standard notation BPMN 2.0 and offers you suitable element types based on your model context. In addition, the free software supports decision logic using the DMN standard. So you can also model decision rules and use them in your BPMN processes. You can then export or import your work results in no time at all.
Please note that the Innovator Personal Edition is the free version of our powerful Innovator for Business Analysts. It offers most of the excellent features of the full version, but can only be used as a single user and not with multiple users in a network.
