Beschreibung
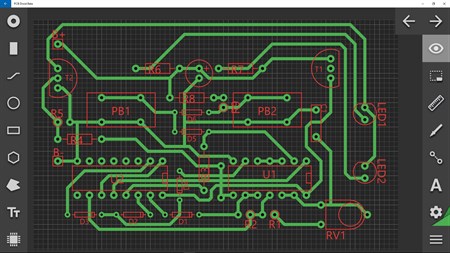
Having trouble designing your printed circuit board? Fed up with the complicated circuit diagrams? Want to design your PCB on your mobile device and do it on the go? Then PCB Droid is the perfect choice for you.
With PCB Droid you can design custom PCBs on your mobile device fast and easily for your own electronics DIY projects.
The included and expanding component library makes PCB Droid the best mobile PCB designer tool.
Features: Design double sided PCBs, switch between layers, hide the unnecessary layers for improved transparency Export your projects to PDF or IMG, or share it with your friends/colleagues Improve with your PCB factoring quality by exporting it to GERBER format Reach your project from multiple devices with droid cloud integration.
Please feel free to contact us and send us your feedback to support@pcbdroid.com or http://pcbdroid.com/contact-us
