Beschreibung
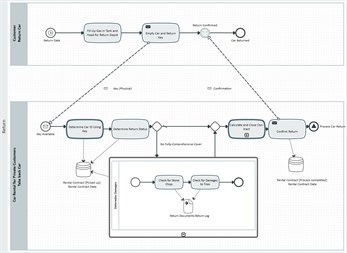
Die Innovator Personal Edition ist ein Tool zur Darstellung und Analyse von Geschäftsprozessen. Nutze die Software mit intuitiver und leistungsfähiger Oberfläche, um Dir Dein eigenes Prozessmodell inklusive Prozesslandkarten zu erstellen. Dank „smartem“ Editor unterstützt Dich Innovator perfekt bei Deiner (ersten) Modellierungsarbeit mit der Standardnotation BPMN 2.0 und bietet Dir auf Basis Deines Modellkontextes jeweils passende Elementtypen an. Außerdem unterstützt die kostenlose Software Entscheidungslogik mithilfe des DMN-Standards. So kannst Du auch Entscheidungsregeln modellieren und diese in Deinen BPMN-Prozessen nutzen. Deine Arbeitsergebnisse kannst Du dann im Handumdrehen exportieren bzw. importieren. Bitte beachte, dass die Innovator Personal Edition die kostenlose Version unseres leistungsstarken Innovator for Business Analysts ist. Sie bietet die meisten der hervorragenden Funktionen der Vollversion, kann aber nur als Einzelanwender und nicht mit mehreren Anwendern im Netzwerk genutzt werden.
